chi implements the (d/p/q/r) statistics
functions for the chi
distribution in R. It is
ideal for using in other packages since it is lightweight and leverages
the (d/p/q/r)chisq() line of functions maintained by
CRAN.
There are two ways to get chi. For the CRAN version, use
install.packages("chi")For the development version, use
# install.packages("devtools")
devtools::install_github("dkahle/chi")(d/p/q/r)chi()
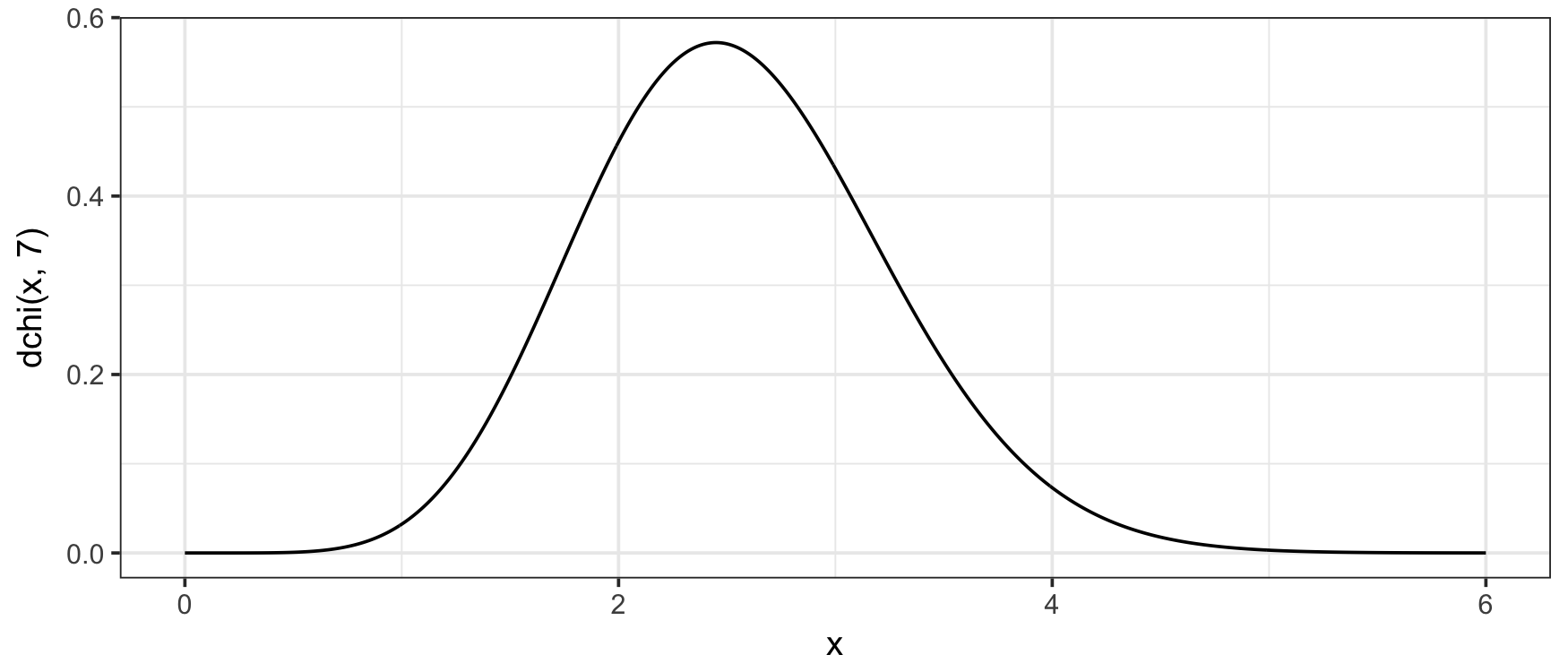
functionsThe defining property of the chi distribution is that it is the square root of a chi random variable.
The PDF
(the f(x)) can be evaluated with the dchi()
function:
library(chi)
library(ggplot2); theme_set(theme_bw())
x <- seq(0, 6, .01)
qplot(x, dchi(x, 7), geom = "line")
The CDF
can be evaluated with the pchi() function:
f <- function(x) dchi(x, 7)
q <- 2
integrate(f, 0, q)
# 0.2202226 with absolute error < 2.4e-15
(p <- pchi(q, 7))
# [1] 0.2202226The quantile
function can be evaluated with qchi():
qchi(p, 7) # = q
# [1] 2And random number generation can be performed with
rchi():
set.seed(1)
rchi(5, 7)
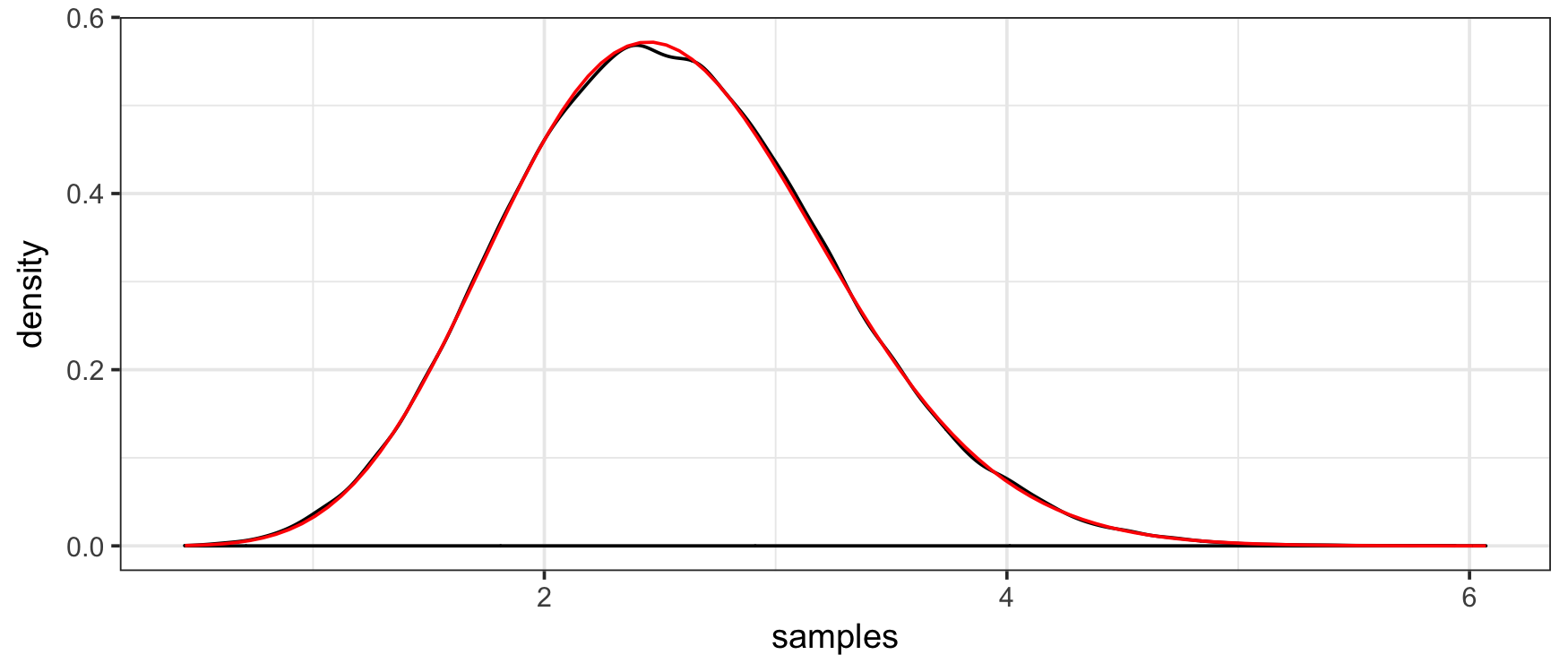
# [1] 2.006520 3.389800 3.349233 2.742686 3.907928rchi() can be used to obtain a Monte Carlo
estimate of the probability given by pchi() above:
samples <- rchi(1e5, 7)
mean(samples <= q)
# [1] 0.22172Moreover, we can check the consistency and correctness of the implementation with
qplot(samples, geom = "density") +
stat_function(fun = f, color = "red")
The Runuran package also implements a sampler from
the chi distribution, using the function Runuran::urchi().
(It also provides udchi(), but not upchi() or
uqchi().) Here’s a comparison of how fast the samplers are,
with the punch line being that Runuran is about 3x
faster for larger numbers of samples, whereas chi is
much faster for smaller samples (e.g. 100 or 1000).
library(Runuran)
library(microbenchmark)
# chi::rchi() is much faster for small datasets
microbenchmark(
urchi(1e3, 5),
rchi(1e3, 5)
)
# Unit: microseconds
# expr min lq mean median uq max neval
# urchi(1000, 5) 784.582 808.7745 911.0466 838.4780 929.167 1859.345 100
# rchi(1000, 5) 109.266 125.1120 143.1345 131.0915 145.558 333.781 100
# cld
# b
# a
# Runuran::urchi is ~3x faster for larger datasets
microbenchmark(
urchi(1e5, 5),
rchi(1e5, 5)
)
# Unit: milliseconds
# expr min lq mean median uq
# urchi(1e+05, 5) 4.077995 4.317686 4.765376 4.512885 4.954472
# rchi(1e+05, 5) 11.912304 12.291699 13.001405 12.669712 13.460673
# max neval cld
# 6.763741 100 a
# 15.766955 100 b