| Title: | Statistical Methods for Auditing |
| Version: | 0.7.4 |
| Date: | 2025-11-14 |
| Description: | Provides statistical methods for auditing as implemented in JASP for Audit (Derks et al., 2021 <doi:10.21105/joss.02733>). First, the package makes it easy for an auditor to plan a statistical sample, select the sample from the population, and evaluate the misstatement in the sample compliant with international auditing standards. Second, the package provides statistical methods for auditing data, including tests of digit distributions and repeated values. Finally, the package includes methods for auditing algorithms on the aspect of fairness and bias. Next to classical statistical methodology, the package implements Bayesian equivalents of these methods whose statistical underpinnings are described in Derks et al. (2021) <doi:10.1111/ijau.12240>, Derks et al. (2024) <doi:10.2308/AJPT-2021-086>, Derks et al. (2022) <doi:10.31234/osf.io/8nf3e> Derks et al. (2024) <doi:10.31234/osf.io/tgq5z>, and Derks et al. (2025) <doi:10.31234/osf.io/b8tu2>. |
| Depends: | R (≥ 3.5.0) |
| Imports: | bde (≥ 1.0.1.1), extraDistr (≥ 1.9.1), ggplot2 (≥ 3.4.2), methods, Rcpp (≥ 0.12.0), RcppParallel (≥ 5.0.1), rstan (≥ 2.26.0), rstantools (≥ 2.2.0), stats, truncdist (≥ 1.0-2) |
| Suggests: | benford.analysis (≥ 0.1.5), BenfordTests (≥ 1.2.0), BeyondBenford (≥ 1.4), fairness, knitr, MUS (≥ 0.1.6), rmarkdown, samplingbook (≥ 1.2.4), testthat |
| LinkingTo: | BH (≥ 1.66.0), Rcpp (≥ 0.12.0), RcppEigen (≥ 0.3.3.3.0), RcppParallel (≥ 5.0.1), rstan (≥ 2.26.0), StanHeaders (≥ 2.26.0) |
| VignetteBuilder: | knitr |
| URL: | https://koenderks.github.io/jfa/, https://github.com/koenderks/jfa |
| BugReports: | https://github.com/koenderks/jfa/issues |
| License: | GPL (≥ 3) |
| Encoding: | UTF-8 |
| LazyData: | true |
| NeedsCompilation: | yes |
| SystemRequirements: | C++17, GNU make |
| Language: | en-US |
| RoxygenNote: | 7.3.3 |
| Biarch: | true |
| Packaged: | 2025-11-14 16:12:43 UTC; koenderks |
| Author: | Koen Derks |
| Maintainer: | Koen Derks <k.derks@nyenrode.nl> |
| Repository: | CRAN |
| Date/Publication: | 2025-11-15 12:00:02 UTC |
jfa — Statistical Methods for Auditing
Description
jfa is an R package that provides statistical methods for auditing. The package
includes functions for planning, performing, and evaluating an audit sample
compliant with international auditing standards, as well as functions for auditing data, such as
testing the distribution of leading digits in the data against Benford's law. In addition to offering
classical frequentist methods, jfa also provides a straightforward implementation of their
Bayesian counterparts.
The functionality of the jfa package and its intended workflow are implemented with
a graphical user interface in the Audit module of JASP,
a free and open-source software program for statistical analyses.
For documentation on jfa itself, including the manual and user guide
for the package, worked examples, and other tutorial information visit the
package website.
Author(s)
| Koen Derks (maintainer, author) | <k.derks@nyenrode.nl> |
Please use the citation provided by R when citing this package.
A BibTex entry is available from citation('jfa').
See Also
Useful links:
The vignettes for worked examples.
The issue page to submit a bug report or feature request.
Examples
# Load the jfa package
library(jfa)
#################################
### Example 1: Audit sampling ###
#################################
# Load the BuildIt population
data('BuildIt')
# Stage 1: Planning
stage1 <- planning(materiality = 0.03, expected = 0.01)
summary(stage1)
# Stage 2: Selection
stage2 <- selection(data = BuildIt, size = stage1,
units = 'values', values = 'bookValue',
method = 'interval', start = 1)
summary(stage2)
# Stage 3: Execution
sample <- stage2[['sample']]
# Stage 4: Evaluation
stage4 <- evaluation(data = sample, method = 'stringer.binomial',
values = 'bookValue', values.audit = 'auditValue')
summary(stage4)
#################################
### Example 2: Data auditing ####
#################################
# Load the sinoForest data set
data('sinoForest')
# Test first digits in the data against Benford's law
digit_test(sinoForest[["value"]], check = "first", reference = "benford")
######################################
### Example 3: Algorithm auditing ####
######################################
# Load the compas data set
data('compas')
# Test algorithmic fairness against Caucasian ethnicity
model_fairness(compas, "Ethnicity", "TwoYrRecidivism", "Predicted",
privileged = "Caucasian", positive = "yes")
BuildIt Construction Financial Statements
Description
Fictional data from a construction company in the United States, containing 3500 observations identification numbers, book values, and audit values. The audit values are added for illustrative purposes, as these would need to be assessed by the auditor in the execution stage of the audit.
Usage
data(BuildIt)
Format
A data frame with 3500 rows and 3 variables.
- ID
unique record identification number.
- bookValue
book value in US dollars ($14.47–$2,224.40).
- auditValue
true value in US dollars ($14.47–$2,224.40).
References
Derks, K., de Swart, J., Wagenmakers, E.-J., Wille, J., & Wetzels, R. (2021). JASP for audit: Bayesian tools for the auditing practice. Journal of Open Source Software, 6(68), 2733.
Examples
data(BuildIt)
Accounts Receivable
Description
Audit sample obtained from a population of N = 87 accounts receivable, totaling $612,824 in book value (Higgins and Nandram, 2009; Lohr, 2021).
Usage
data(accounts)
Format
A data frame with 20 rows and 3 variables.
- account
account number (between 1 - 87)
- bookValue
booked value of the account
- auditValue
audited (i.e., true) value of the account
References
Higgins, H. N., & Nandram, B. (2009). Monetary unit sampling: Improving estimation of the total audit error Advances in Accounting, 25(2), 174-182. doi:10.1016/j.adiac.2009.06.001
Lohr, S. L. (2021). Sampling: Design and Analysis. CRC press.
Examples
data(accounts)
Legitimacy Audit
Description
Fictional population from a legitimacy audit, containing 4189 records with identification numbers, stratum identifiers, book values, and audit values. The audit values are added for illustrative purposes, as these would need to be assessed by the auditor in the execution stage of the audit.
Usage
data(allowances)
Format
A data frame with 4189 rows and 5 variables.
- item
a unique record identification number.
- branch
the stratum identifier / branch number.
- bookValue
the item book value in US dollars.
- auditValue
the item audit (i.e., true) value in US dollars.
- times
a sample selection indicator (
0= not in sample).
Examples
data(allowances)
Audit Sampling: Prior Distributions
Description
auditPrior() is used to create a prior distribution for
Bayesian audit sampling. The interface allows a complete customization of the
prior distribution as well as a formal translation of pre-existing audit
information into a prior distribution. The function returns an object of
class jfaPrior that can be used in the planning() and
evaluation() functions via their prior argument. Objects with
class jfaPrior can be further inspected via associated
summary() and plot() methods.
Usage
auditPrior(
method = c(
"default", "param", "strict", "impartial", "hyp",
"arm", "bram", "sample", "power", "nonparam"
),
likelihood = c(
"poisson", "binomial", "hypergeometric",
"normal", "uniform", "cauchy", "t", "chisq",
"exponential"
),
N.units = NULL,
alpha = NULL,
beta = NULL,
materiality = NULL,
expected = 0,
ir = NULL,
cr = NULL,
ub = NULL,
p.hmin = NULL,
x = NULL,
n = NULL,
delta = NULL,
samples = NULL,
conf.level = 0.95
)
Arguments
method |
a character specifying the method by which the prior
distribution is constructed. Possible options are |
likelihood |
a character specifying the likelihood for updating the
prior distribution. Possible options are |
N.units |
a numeric value larger than 0 specifying the total number
of units in the population. Required for the |
alpha |
a numeric value specifying the |
beta |
a numeric value specifying the |
materiality |
a numeric value between 0 and 1 specifying the
performance materiality (i.e., the maximum tolerable misstatement in the
population) as a fraction. Required for methods |
expected |
a numeric value between 0 and 1 specifying the expected
(tolerable) misstatements in the sample relative to the total sample size.
Required for methods |
ir |
a numeric value between 0 and 1 specifying the inherent
risk (i.e., the probability of material misstatement occurring due to
inherent factors) in the audit risk model. Required for method |
cr |
a numeric value between 0 and 1 specifying the internal
control risk (i.e., the probability of material misstatement occurring due
to internal control systems) in the audit risk model. Required for method
|
ub |
a numeric value between 0 and 1 specifying the
|
p.hmin |
a numeric value between 0 and 1 specifying the prior
probability of the hypothesis of tolerable misstatement (H1: |
x |
a numeric value larger than, or equal to, 0 specifying the
sum of proportional misstatements (taints) in a prior sample. Required for
methods |
n |
a numeric value larger than 0 specifying the number of
units in a prior sample. Required for methods |
delta |
a numeric value between 0 and 1 specifying the weight of
a prior sample specified via |
samples |
a numeric vector containing samples of the prior
distribution. Required for method |
conf.level |
a numeric value between 0 and 1 specifying the confidence level (1 - audit risk). |
Details
To perform Bayesian audit sampling you must assign a prior
distribution to the parameter in the model, i.e., the population
misstatement \theta. The prior distribution can incorporate
pre-existing audit information about \theta into the analysis, which
consequently allows for a more efficient or more accurate estimates. The
default priors used by jfa are indifferent towards the possible
values of \theta, while still being proper. Note that the default
prior distributions are a conservative choice of prior since they, in most
cases, assume all possible misstatement to be equally likely before seeing
a data sample. It is recommended to construct an informed prior
distribution based on pre-existing audit information when possible.
This section elaborates on the available input options for the
method argument.
default: This method produces a gamma(1, 1), beta(1, 1), beta-binomial(N, 1, 1), normal(0.5, 1000) , cauchy(0, 1000), student-t(1), or chi-squared(1) prior distribution. These prior distributions are mostly indifferent about the possible values of the misstatement.param: This method produces a customgamma(alpha, beta),beta(alpha, beta),beta-binomial(N, alpha, beta)prior distribution, normal(alpha, beta), cauchy(alpha, beta), student-t(alpha), or chi-squared(alpha). The alpha and beta parameters must be set usingalphaandbeta.strict: This method produces an improper gamma(1, 0), beta(1, 0), or beta-binomial(N, 1, 0) prior distribution. These prior distributions match sample sizes and upper limits from classical methods and can be used to emulate classical results.impartial: This method produces an impartial prior distribution. These prior distributions assume that tolerable misstatement (\theta <materiality) and intolerable misstatement (\theta >materiality) are equally likely.hyp: This method translates an assessment of the prior probability for tolerable misstatement (\theta <materiality) to a prior distribution.arm: This method translates an assessment of inherent risk and internal control risk to a prior distribution.bram: This method translates an assessment of the expected most likely error and x-% upper bound to a prior distribution.sample: This method translates the outcome of an earlier sample to a prior distribution.power: This method translates and weighs the outcome of an earlier sample to a prior distribution (i.e., a power prior).nonparam: This method takes a vector of samples from the prior distribution (viasamples) and constructs a bounded density (between 0 and 1) on the basis of these samples to act as the prior.
This section elaborates on the available input options for the
likelihood argument and the corresponding conjugate prior
distributions used by jfa.
poisson: The Poisson distribution is an approximation of the binomial distribution. The Poisson distribution is defined as:f(\theta, n) = \frac{\lambda^\theta e^{-\lambda}}{\theta!}. The conjugate gamma(
\alpha, \beta) prior has probability density function:p(\theta; \alpha, \beta) = \frac{\beta^\alpha \theta^{\alpha - 1} e^{-\beta \theta}}{\Gamma(\alpha)}.
binomial: The binomial distribution is an approximation of the hypergeometric distribution. The binomial distribution is defined as:f(\theta, n, x) = {n \choose x} \theta^x (1 - \theta)^{n - x}. The conjugate beta(
\alpha, \beta) prior has probability density function:p(\theta; \alpha, \beta) = \frac{1}{B(\alpha, \beta)} \theta^{\alpha - 1} (1 - \theta)^{\beta - 1}.
hypergeometric: The hypergeometric distribution is defined as:f(x, n, K, N) = \frac{{K \choose x} {N - K \choose n - x}} {{N \choose n}}. The conjugate beta-binomial(
\alpha, \beta) prior (Dyer and Pierce, 1993) has probability mass function:f(x, n, \alpha, \beta) = {n \choose x} \frac{B(x + \alpha, n - x + \beta)}{B(\alpha, \beta)}.
Value
An object of class jfaPrior containing:
prior |
a string describing the functional form of the prior distribution. |
description |
a list containing a description of the prior distribution, including the parameters of the prior distribution and the implicit sample on which the prior distribution is based. |
statistics |
a list containing statistics of the prior distribution, including the mean, mode, median, and upper bound of the prior distribution. |
specifics |
a list containing specifics of the prior distribution that
vary depending on the |
hypotheses |
if |
method |
a character indicating the method by which the prior distribution is constructed. |
likelihood |
a character indicating the likelihood of the data. |
materiality |
if |
expected |
a numeric value larger than, or equal to, 0 giving the input for the number of expected misstatements. |
conf.level |
a numeric value between 0 and 1 giving the confidence level. |
N.units |
if |
Author(s)
Koen Derks, k.derks@nyenrode.nl
References
Derks, K., de Swart, J., van Batenburg, P., Wagenmakers, E.-J., & Wetzels, R. (2021). Priors in a Bayesian audit: How integration of existing information into the prior distribution can improve audit transparency and efficiency. International Journal of Auditing, 25(3), 621-636. doi:10.1111/ijau.12240
Derks, K., de Swart, J., Wagenmakers, E.-J., Wille, J., & Wetzels, R. (2021). JASP for audit: Bayesian tools for the auditing practice. Journal of Open Source Software, 6(68), 2733. doi:10.21105/joss.02733
Derks, K., de Swart, J., Wagenmakers, E.-J., & Wetzels, R. (2022). An impartial Bayesian hypothesis test for audit sampling. PsyArXiv. doi:10.31234/osf.io/8nf3e
See Also
Examples
# Default beta prior
auditPrior(likelihood = "binomial")
# Impartial prior
auditPrior(method = "impartial", materiality = 0.05)
# Non-conjugate prior
auditPrior(method = "param", likelihood = "normal", alpha = 0, beta = 0.1)
Benchmark Analysis of Sales Versus Cost of Sales
Description
Fictional data from a benchmark analysis comparing industry sales versus the industry cost of sales.
Usage
data(benchmark)
Format
A data frame with 100 rows and 2 variables.
- sales
book value in US dollars ($100,187,432–$398,280,933).
- costofsales
true value in US dollars ($71,193,639–$309,475,784).
References
Derks, K., de Swart, J., van Batenburg, P., Wagenmakers, E.-J., & Wetzels, R. (2021). Priors in a Bayesian audit: How integration of existing information into the prior distribution can improve audit transparency and efficiency. International Journal of Auditing, 25(3), 621-636. doi:10.1111/ijau.12240
Examples
data(benchmark)
Carrier Company Financial Statements
Description
Fictional data from a carrier company in Europe, containing 202 ledger items across 10 company entities.
Usage
data(carrier)
Format
A data frame with 202 rows and 12 variables.
- description
description of the ledger item.
- entity1
recorded values for entity 1, in US dollars.
- entity2
recorded values for entity 2, in US dollars.
- entity3
recorded values for entity 3, in US dollars.
- entity4
recorded values for entity 4, in US dollars.
- entity5
recorded values for entity 5, in US dollars.
- entity6
recorded values for entity 6, in US dollars.
- entity7
recorded values for entity 7, in US dollars.
- entity8
recorded values for entity 8, in US dollars.
- entity9
recorded values for entity 9, in US dollars.
- entity10
recorded values for entity 10, in US dollars.
- total
total value, in US dollars.
Source
Examples
data(carrier)
COMPAS Recidivism Prediction
Description
This data was used to predict recidivism (whether a criminal will reoffend or not) in the USA.
Usage
data(compas)
Format
A data frame with 100 rows and 2 variables.
- TwoYrRecidivism
yes/no for recidivism or no recidivism.
- AgeAboveFourtyFive
yes/no for age above 45 years or not
- AgeBelowTwentyFive
yes/no for age below 25 years or not
- Gender
female/male for gender
- Misdemeanor
yes/no for having recorded misdemeanor(s) or not
- Ethnicity
Caucasian, African American, Asian, Hispanic, Native American or Other
- Predicted
yes/no, predicted values for recidivism
References
https://www.kaggle.com/danofer/compass https://cran.r-project.org/package=fairness
Examples
data(compas)
Data Auditing: Digit Distribution Test
Description
This function extracts and performs a test of the distribution of (leading) digits in a vector against a reference distribution. By default, the distribution of leading digits is checked against Benford's law.
Usage
digit_test(
x,
check = c("first", "last", "firsttwo", "lasttwo"),
reference = "benford",
conf.level = 0.95,
prior = FALSE
)
Arguments
x |
a numeric vector. |
check |
location of the digits to analyze. Can be |
reference |
which character string given the reference distribution for
the digits, or a vector of probabilities for each digit. Can be
|
conf.level |
a numeric value between 0 and 1 specifying the confidence level (i.e., 1 - audit risk / detection risk). |
prior |
a logical specifying whether to use a prior distribution, or a numeric value equal to or larger than 1 specifying the prior concentration parameter, or a numeric vector containing the prior parameters for the Dirichlet distribution on the digit categories. |
Details
Benford's law is defined as p(d) = log10(1/d). The uniform
distribution is defined as p(d) = 1/d.
Value
An object of class jfaDistr containing:
data |
the specified data. |
conf.level |
a numeric value between 0 and 1 giving the confidence level. |
observed |
the observed counts. |
expected |
the expected counts under the null hypothesis. |
n |
the number of observations in |
statistic |
the value the chi-squared test statistic. |
parameter |
the degrees of freedom of the approximate chi-squared distribution of the test statistic. |
p.value |
the p-value for the test. |
check |
checked digits. |
digits |
vector of digits. |
reference |
reference distribution |
match |
a list containing the row numbers corresponding to the observations matching each digit. |
deviation |
a vector indicating which digits deviate from their expected relative frequency under the reference distribution. |
prior |
a logical indicating whether a prior distribution was used. |
data.name |
a character string giving the name(s) of the data. |
Author(s)
Koen Derks, k.derks@nyenrode.nl
References
Benford, F. (1938). The law of anomalous numbers. In Proceedings of the American Philosophical Society, 551-572.
Preece, D. A. (1981). Distributions of final digits in data. Journal of the Royal Statistical Society Series D: The Statistician, 30(1), 31-60. doi:10.2307/2987702
Dlugosz, S., & Müller-Funk, U. (2009). The value of the last digit: Statistical fraud detection with digit analysis. Advances in data analysis and classification, 3(3), 281-290. doi:10.1007/s11634-009-0048-5
See Also
Examples
set.seed(1)
x <- rnorm(100)
# First digit analysis against Benford's law
digit_test(x, check = "first", reference = "benford")
# Bayesian first digit analysis against Benford's law
digit_test(x, check = "first", reference = "benford", prior = TRUE)
# Last digit analysis against the uniform distribution
digit_test(x, check = "last", reference = "uniform")
# Bayesian last digit analysis against the uniform distribution
digit_test(x, check = "last", reference = "uniform", prior = TRUE)
# First digit analysis against a custom distribution
digit_test(x, check = "last", reference = 1:9)
# Bayesian first digit analysis against a custom distribution
digit_test(x, check = "last", reference = 1:9, prior = TRUE)
Audit Sampling: Evaluation
Description
evaluation() is used to perform statistical inference
about the misstatement in a population after auditing a statistical sample.
It allows specification of statistical requirements for the sample with
respect to the performance materiality or the precision. The function returns
an object of class jfaEvaluation that can be used with associated
summary() and plot() methods.
Usage
evaluation(
materiality = NULL,
method = c(
"poisson", "binomial", "hypergeometric",
"inflated.poisson", "hurdle.beta",
"stringer.poisson", "stringer.binomial", "stringer.hypergeometric",
"stringer.meikle", "stringer.lta", "stringer.pvz", "stringer",
"rohrbach", "moment", "coxsnell", "mpu", "pps",
"direct", "difference", "quotient", "regression"
),
alternative = c("less", "two.sided", "greater"),
conf.level = 0.95,
data = NULL,
values = NULL,
values.audit = NULL,
strata = NULL,
times = NULL,
x = NULL,
n = NULL,
N.units = NULL,
N.items = NULL,
pooling = c("none", "complete", "partial"),
prior = FALSE
)
Arguments
materiality |
a numeric value between 0 and 1 specifying the
performance materiality (i.e., the maximum tolerable misstatement in the
population) as a fraction of the total number of units in the population.
Can be |
method |
a character specifying the statistical method. Possible
options are |
alternative |
a character indicating the alternative hypothesis and
the type of confidence / credible interval returned by the function.
Possible options are |
conf.level |
a numeric value between 0 and 1 specifying the confidence level (i.e., 1 - audit risk / detection risk). |
data |
a data frame containing a data sample. |
values |
a character specifying name of a numeric column in
|
values.audit |
a character specifying name of a numeric column in
|
strata |
a character specifying name of a factor column in
|
times |
a character specifying name of an integer column in
|
x |
a numeric value or vector of values equal to or larger
than 0 specifying the sum of (proportional) misstatements in the sample or,
if this is a vector, the sum of taints in each stratum. If this argument is
specified, the input for the |
n |
an integer or vector of integers larger than 0
specifying the sum of (proportional) misstatements in the sample or, if
this is a vector, the sum of taints in each stratum. If this argument is
specified, the input for the |
N.units |
a numeric value or vector of values than 0 specifying
the total number of units in the population or, if this is a vector, the
total number of units in each stratum of the population.
This argument is strictly required for the |
N.items |
an integer larger than 0 specifying the number of items
in the population. Only used for methods |
pooling |
a character specifying the type of model to use when
analyzing stratified samples. Possible options are |
prior |
a logical specifying whether to use a prior
distribution, or an object of class |
Details
This section lists the available options for the method
argument.
poisson: Evaluates the sample with the Poisson distribution. If combined withprior = TRUE, performs Bayesian evaluation using a gamma prior.binomial: Evaluates the sample with the binomial distribution. If combined withprior = TRUE, performs Bayesian evaluation using a beta prior.hypergeometric: Evaluates the sample with the hypergeometric distribution. If combined withprior = TRUE, performs Bayesian evaluation using a beta-binomial prior.inflated.poisson: Inflated Poisson model incorporating the explicit probability of misstatement being zero. Ifprior = TRUE, performs Bayesian evaluation using a beta prior.hurdle.beta: Hurdle beta model incorporating the explicit probability of a taint being zero, one, or in between. Ifprior = TRUE, this setup performs Bayesian evaluation using a beta prior.stringer.poisson: Evaluates the sample with the Stringer bound using the Poisson distribution.stringer.binomial: Evaluates the sample with the Stringer bound using the binomial distribution (Stringer, 1963).stringer.hypergeometric: Evaluates the sample with the Stringer bound using the hypergeometric distribution.stringer.meikle: Evaluates the sample using the Stringer bound with Meikle's correction for understatements (Meikle, 1972).stringer.lta: Evaluates the sample using the Stringer bound with LTA correction for understatements (Leslie, Teitlebaum, and Anderson, 1979).stringer.pvz: Evaluates the sample using the Stringer bound with Pap and van Zuijlen's correction for understatements (Pap and van Zuijlen, 1996).rohrbach: Evaluates the sample using Rohrbach's augmented variance bound (Rohrbach, 1993).moment: Evaluates the sample using the modified moment bound (Dworin and Grimlund, 1984).coxsnell: Evaluates the sample using the Cox and Snell bound (Cox and Snell, 1979).mpu: Evaluates the sample with the mean-per-unit estimator using the Normal distribution.pps: Evaluates the sample with the proportional-to-size estimator using the Student-t distribution.direct: Evaluates the sample using the direct estimator (Touw and Hoogduin, 2011).difference: Evaluates the sample using the difference estimator (Touw and Hoogduin, 2011).quotient: Evaluates the sample using the quotient estimator (Touw and Hoogduin, 2011).regression: Evaluates the sample using the regression estimator (Touw and Hoogduin, 2011).
Value
An object of class jfaEvaluation containing:
conf.level |
a numeric value between 0 and 1 giving the confidence level. |
mle |
a numeric value between 0 and 1 giving the most likely misstatement in the population as a fraction. |
ub |
a numeric value between 0 and 1 giving the upper bound for the misstatement in the population. |
lb |
a numeric value between 0 and 1 giving the lower bound for the misstatement in the population. |
precision |
a numeric value between 0 and 1 giving the difference
between the most likely misstatement and the bound relative to
|
p.value |
for classical tests, a numeric value giving the p-value. |
x |
an integer larger than, or equal to, 0 giving the number of misstatements in the sample. |
t |
a value larger than, or equal to, 0, giving the sum of proportional misstatements in the sample. |
n |
an integer larger than 0 giving the sample size. |
materiality |
if |
alternative |
a character indicating the alternative hypothesis. |
method |
a character the method used. |
N.units |
if |
N.items |
if |
K |
if |
prior |
an object of class |
posterior |
an object of class |
data |
a data frame containing the relevant columns from the
|
strata |
a data frame containing the relevant statistical results for the strata. |
data.name |
a character giving the name of the data. |
Author(s)
Koen Derks, k.derks@nyenrode.nl
References
Cox, D. and Snell, E. (1979). On sampling and the estimation of rare errors. Biometrika, 66(1), 125-132. doi:10.1093/biomet/66.1.125.
Derks, K., de Swart, J., van Batenburg, P., Wagenmakers, E.-J., & Wetzels, R. (2021). Priors in a Bayesian audit: How integration of existing information into the prior distribution can improve audit transparency and efficiency. International Journal of Auditing, 25(3), 621-636. doi:10.1111/ijau.12240
Derks, K., de Swart, J., Wagenmakers, E.-J., Wille, J., & Wetzels, R. (2021). JASP for audit: Bayesian tools for the auditing practice. Journal of Open Source Software, 6(68), 2733. doi:10.21105/joss.02733
Derks, K., de Swart, J., Wagenmakers, E.-J., & Wetzels, R. (2024). The Bayesian approach to audit evidence: Quantifying statistical evidence using the Bayes factor. Auditing: A Journal of Practice & Theory. doi:10.2308/AJPT-2021-086
Derks, K., de Swart, J., Wagenmakers, E.-J., & Wetzels, R. (2022). An impartial Bayesian hypothesis test for audit sampling. PsyArXiv. doi:10.31234/osf.io/8nf3e
Derks, K., de Swart, J., Wagenmakers, E.-J., & Wetzels, R. (2022). Bayesian generalized linear modeling for audit sampling: How to incorporate audit information into the statistical model. PsyArXiv. doi:10.31234/osf.io/byj2a
Dworin, L. D. and Grimlund, R. A. (1984). Dollar-unit sampling for accounts receivable and inventory. The Accounting Review, 59(2), 218-241. https://www.jstor.org/stable/247296
Leslie, D. A., Teitlebaum, A. D., & Anderson, R. J. (1979). Dollar-unit Sampling: A Practical Guide for Auditors. Copp Clark Pitman; Belmont, CA. ISBN: 9780773042780.
Meikle, G. R. (1972). Statistical Sampling in an Audit Context. Canadian Institute of Chartered Accountants.
Pap, G., and van Zuijlen, M. C. (1996). On the asymptotic behavior of the Stringer bound. Statistica Neerlandica, 50(3), 367-389. doi:10.1111/j.1467-9574.1996.tb01503.x.
Rohrbach, K. J. (1993). Variance augmentation to achieve nominal coverage probability in sampling from audit populations. Auditing, 12(2), 79.
Stringer, K. W. (1963). Practical aspects of statistical sampling in auditing. In Proceedings of the Business and Economic Statistics Section (pp. 405-411). American Statistical Association.
Touw, P., and Hoogduin, L. (2011). Statistiek voor Audit en Controlling. Boom uitgevers Amsterdam.
See Also
Examples
# Using summary statistics
evaluation(materiality = 0.05, x = 0, n = 100) # Non-stratified
evaluation(materiality = 0.05, x = c(2, 1, 0), n = c(50, 70, 40)) # Stratified
# Using data
data("BuildIt")
BuildIt$inSample <- c(rep(1, 100), rep(0, 3400))
levs <- c("low", "medium", "high")
BuildIt$stratum <- factor(c(levs[3], levs[2], rep(levs, times = 1166)))
sample <- subset(BuildIt, BuildIt$inSample == 1)
# Non-stratified evaluation
evaluation(
materiality = 0.05, data = sample,
values = "bookValue", values.audit = "auditValue"
)
# Stratified evaluation
evaluation(
materiality = 0.05, data = sample, values = "bookValue",
values.audit = "auditValue", strata = "stratum"
)
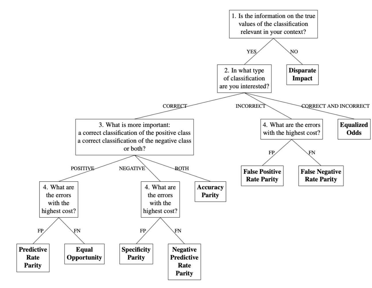
Algorithm Auditing: Fairness Measures Selection
Description
This function aims to provide a fairness measure tailored to a
specific context and dataset by answering the questions in the developed
decision-making workflow. The questions within the decision-making workflow
are based on observable data characteristics, the properties of fairness
measures and the information required for their calculation. However, these
questions are posed to the user in an easily understandable manner, requiring
no statistical background or in-depth knowledge of the fairness measures.
Obtainable fairness measures include Disparate Impact, Equalized Odds,
Predictive Rate Parity, Equal Opportunity, Specificity Parity, Negative
Predictive Rate Parity, Accuracy Parity, False Positive Rate Parity and False
Negative Rate Parity. The function returns an object of class
jfaFairnessSelection that can be used with associated print()
and plot() methods.
Usage
fairness_selection(
q1 = NULL,
q2 = NULL,
q3 = NULL,
q4 = NULL
)
Arguments
q1 |
a character indicating the answer to the first question of the
decision-making workflow ('Is the information on the true values of the
classification relevant in your context?'). If |
q2 |
a character indicating the answer to the second question of the
decision-making workflow ('In what type of classification are you
interested?'). If |
q3 |
a character indicating the answer to the third question of the
decision-making workflow ('What is more important: a correct classification
of the positive class, a correct classification of the negative class, or both?').
If |
q4 |
a character indicating the answer to the fourth question of the
decision-making workflow ('What are the errors with the highest cost?').
If |
Details
Several fairness measures can be used to assess the fairness of AI-predicted classifications. These include:
Disparate Impact. See Friedler et al. (2019), Feldman et al. (2015), Castelnovo et al. (2022) for a more detailed explanation of this measure.
Equalized Odds. See Hardt et al. (2016), Verma et al. (2018) and Picogna et al. (2025) for a more detailed explanation of this measure.
False Positive Rate Parity. See Castelnovo et al. (2022) (under the name Predictive Equality), Verma et al. (2018) and Picogna et al. (2025) for a more detailed explanation of this measure.
False Negative Rate Parity. See Castelnovo et al. (2022) (under the name Equality of Opportunity), Verma et al. (2018) and and Picogna et al. (2025) for a more detailed explanation of this measure.
Predictive Rate Parity. See Castelnovo et al. (2022) (under the name Predictive Parity) and Picogna et al. (2025) for a more detailed explanation of this measure.
Equal Opportunity. See Hardt et al. (2016), Friedler et al. (2019), Verma et al. (2018) and Picogna et al. (2025) for a more detailed explanation of this measure.
Specificity Parity. See Friedler et al. (2019), Verma et al. (2018) and Picogna et al. (2025) for a more detailed explanation of this measure.
Negative Predictive Value Parity. See Verma et al. (2018) and Picogna et al. (2025) for a more detailed explanation of this measure.
Accuracy Parity. See Friedler et al. (2019) and Picogna et al. (2025) for a more detailed explanation of this measure.
The fairness decision-making workflow below aids in choosing which fairness measure is appropriate for the situation at hand (Picogna et al., 2025).
Value
An object of class jfaFairnessSelection containing:
measure |
The abbreviation for the selected fairness measure's name. |
name |
The name of the selected fairness measure. |
Author(s)
Federica Picogna, f.picogna@nyenrode.nl
References
Castelnovo, A., Crupi, R., Greco, G. et al. (2022). A clarification of the nuances in the fairness metrics landscape. In Sci Rep 12, 4209. doi:10.1038/s41598-022-07939-1
Feldman, M., Friedler, S. A., Moeller, J., Scheidegger, C., & Venkatasubramanian, S. (2015). Certifying and removing disparate impact. In Proceedings of the 21th ACM SIGKDD International Conference on Knowledge Discovery and Data Mining. doi:10.1145/2783258.2783311
Friedler, S. A., Scheidegger, C., Venkatasubramanian, S., Choudhary, S., Hamilton, E. P., & Roth, D. (2019). A comparative study of fairness-enhancing interventions in machine learning. In Proceedings of the Conference on Fairness, Accountability, and Transparency. doi:10.1145/3287560.3287589
Hardt M. , Price E., Srebro N. (2016). Equality of opportunity in supervised learning. In Advances in neural information processing systems, 29. doi:10.48550/arXiv.1610.02413
Picogna, F., de Swart, J., Kaya, H., & Wetzels, R. (2025). How to choose a fairness measure: A decision-making workflow for auditors. doi:10.31219/osf.io/cpxmf_v1
Verma S., Rubin J. (2018). Fairness definitions explained. In Proceedings of the international workshop on software fairness, 1–7. doi:10.1145/3194770.3194776
Examples
# Workflow leading to predictive rate parity
fairness_selection(q1 = 1, q2 = 1, q3 = 1, q4 = 1)
Methods for jfa objects
Description
Methods defined for objects returned from the auditPrior, planning, selection, and evaluation functions.
Usage
## S3 method for class 'jfaPrior'
print(x, ...)
## S3 method for class 'summary.jfaPrior'
print(x, digits = getOption("digits"), ...)
## S3 method for class 'jfaPrior'
summary(object, digits = getOption("digits"), ...)
## S3 method for class 'jfaPrior'
predict(object, n, cumulative = FALSE, ...)
## S3 method for class 'jfaPredict'
print(x, ...)
## S3 method for class 'jfaPrior'
plot(x, ...)
## S3 method for class 'jfaPredict'
plot(x, ...)
## S3 method for class 'jfaPosterior'
print(x, ...)
## S3 method for class 'summary.jfaPosterior'
print(x, digits = getOption("digits"), ...)
## S3 method for class 'jfaPosterior'
summary(object, digits = getOption("digits"), ...)
## S3 method for class 'jfaPosterior'
predict(object, n, cumulative = FALSE, ...)
## S3 method for class 'jfaPosterior'
plot(x, ...)
## S3 method for class 'jfaPlanning'
print(x, ...)
## S3 method for class 'summary.jfaPlanning'
print(x, digits = getOption("digits"), ...)
## S3 method for class 'jfaPlanning'
summary(object, digits = getOption("digits"), ...)
## S3 method for class 'jfaPlanning'
plot(x, ...)
## S3 method for class 'jfaSelection'
print(x, ...)
## S3 method for class 'summary.jfaSelection'
print(x, digits = getOption("digits"), ...)
## S3 method for class 'jfaSelection'
summary(object, digits = getOption("digits"), ...)
## S3 method for class 'jfaEvaluation'
print(x, digits = getOption("digits"), ...)
## S3 method for class 'summary.jfaEvaluation'
print(x, digits = getOption("digits"), ...)
## S3 method for class 'jfaEvaluation'
summary(object, digits = getOption("digits"), ...)
## S3 method for class 'jfaEvaluation'
plot(x, type = c("estimates", "posterior", "sequential"), ...)
## S3 method for class 'jfaDistr'
print(x, digits = getOption("digits"), ...)
## S3 method for class 'summary.jfaDistr'
print(x, digits = getOption("digits"), ...)
## S3 method for class 'jfaDistr'
summary(object, digits = getOption("digits"), ...)
## S3 method for class 'jfaDistr'
plot(x, type = c("estimates", "robustness", "sequential"), ...)
## S3 method for class 'jfaRv'
print(x, digits = getOption("digits"), ...)
## S3 method for class 'jfaRv'
plot(x, ...)
## S3 method for class 'jfaFairness'
print(x, digits = getOption("digits"), ...)
## S3 method for class 'summary.jfaFairness'
print(x, digits = getOption("digits"), ...)
## S3 method for class 'jfaFairness'
summary(object, digits = getOption("digits"), ...)
## S3 method for class 'jfaFairness'
plot(x, type = c("estimates", "posterior", "robustness", "sequential"), ...)
## S3 method for class 'jfaFairnessSelection'
print(x, ...)
## S3 method for class 'jfaFairnessSelection'
plot(x, ...)
Arguments
... |
further arguments, currently ignored. |
digits |
an integer specifying the number of digits to which output should be rounded. Used in |
object, x |
an object of class |
n |
used in |
cumulative |
used in |
type |
used in |
Value
The summary methods return a data.frame which contains the input and output.
The print methods simply print and return nothing.
Algorithm Auditing: Fairness Metrics and Parity
Description
This function aims to assess fairness in algorithmic
decision-making systems by computing and testing the equality of one of
several model-agnostic fairness metrics between protected classes. The
metrics are computed based on a set of true labels and the predictions of an
algorithm. The ratio of these metrics between any unprivileged protected
class and the privileged protected class is called parity. This measure can
quantify potential fairness or discrimination in the algorithms predictions.
Available parity metrics include predictive rate parity, proportional parity,
accuracy parity, false negative rate parity, false positive rate parity, true
positive rate parity, negative predictive value parity, specificity parity,
and demographic parity. The function returns an object of class
jfaFairness that can be used with associated summary() and
plot() methods.
Usage
model_fairness(
data,
protected,
target,
predictions,
privileged = NULL,
positive = NULL,
metric = c(
"prp", "pp", "ap", "fnrp", "fprp",
"tprp", "npvp", "sp", "dp", "eo"
),
alternative = c("two.sided", "less", "greater"),
conf.level = 0.95,
prior = FALSE
)
Arguments
data |
a data frame containing the input data. |
protected |
a character specifying the column name in |
target |
a character specifying the column name in |
predictions |
a character specifying the column name in |
privileged |
a character specifying the factor level of the column
|
positive |
a character specifying the factor level positive class of
the column |
metric |
a character indicating the fairness metrics to compute.
This can also be an object of class |
alternative |
a character indicating the alternative hypothesis and
the type of confidence / credible interval used in the individual
comparisons to the privileged group. Possible options are |
conf.level |
a numeric value between 0 and 1 specifying the confidence level (i.e., 1 - audit risk / detection risk). |
prior |
a logical specifying whether to use a prior distribution,
or a numeric value equal to or larger than 1 specifying the prior
concentration parameter. If this argument is specified as |
Details
The following model-agnostic fairness metrics are computed based on the confusion matrix for each protected class, using the true positives (TP), false positives (FP), true negative (TN) and false negatives (FN). See Pessach & Shmueli (2022) for a more detailed explanation of the individual metrics. The equality of metrics across groups is done according to the methodology described in Fisher (1970) and Jamil et al. (2017).
Predictive rate parity (
prp): calculated as TP / (TP + FP), its ratio quantifies whether the predictive rate is equal across protected classes.Proportional parity (
pp): calculated as (TP + FP) / (TP + FP + TN + FN), its ratio quantifies whether the positive prediction rate is equal across protected classes.Accuracy parity (
ap): calculated as (TP + TN) / (TP + FP + TN + FN), quantifies whether the accuracy is the same across groups.False negative rate parity (
fnrp): calculated as FN / (TP + FN), quantifies whether the false negative rate is the same across groups.False positive rate parity (
fprp): calculated as FP / (TN + FP), quantifies whether the false positive rate is the same across groups.True positive rate parity (
tprp, also known as equal opportunity): calculated as TP / (TP + FN), quantifies whether the true positive rate is the same across groups.Negative predictive value parity (
npvp): calculated as TN / (TN + FN), quantifies whether the negative predictive value is equal across groups.Specificity parity (
sp): calculated as TN / (TN + FP), quantifies whether the true positive rate is the same across groups.Demographic parity (
dp): calculated as TP + FP, quantifies whether the positive predictions are equal across groups.Equalized odds (
eo): calculated as a combination of the true positive rate and the false positive rate, quantifies whether the true positive rate and, simultaneously, the false positive rate are the same across groups
Note that, in an audit context, not all fairness measures are equally appropriate in all situations. The fairness tree below aids in choosing which fairness measure is appropriate for the situation at hand (Picogna et al., 2025).
Value
An object of class jfaFairness containing:
data |
the specified data. |
conf.level |
a numeric value between 0 and 1 giving the confidence level. |
privileged |
The privileged group for computing the fairness metrics. |
unprivileged |
The unprivileged group(s). |
target |
The target variable used in computing the fairness metrics. |
predictions |
The predictions used to compute the fairness metrics. |
protected |
The variable indicating the protected classes. |
positive |
The positive class used in computing the fairness metrics. |
negative |
The negative class used in computing the fairness metrics. |
alternative |
The type of confidence interval. |
confusion.matrix |
A list of confusion matrices for each group. |
performance |
A data frame containing performance metrics for each group, including accuracy, precision, recall, and F1 score. |
metric |
A data frame containing, for each group, the estimates of the fairness metric along with the associated confidence / credible interval. |
parity |
A data frame containing, for each unprivileged group, the parity and associated confidence / credible interval when compared to the privileged group. |
odds.ratio |
A data frame containing, for each unprivileged group, the odds ratio of the fairness metric and its associated confidence/credible interval, along with inferential measures such as uncorrected p-values or Bayes factors. |
measure |
The abbreviation of the selected fairness metric. |
prior |
a logical indicating whether a prior distribution was used. |
data.name |
The name of the input data object. |
Author(s)
Koen Derks, k.derks@nyenrode.nl
References
Calders, T., & Verwer, S. (2010). Three naive Bayes approaches for discrimination-free classification. In Data Mining and Knowledge Discovery. Springer Science and Business Media LLC. doi:10.1007/s10618-010-0190-x
Chouldechova, A. (2017). Fair prediction with disparate impact: A study of bias in recidivism prediction instruments. In Big Data. Mary Ann Liebert Inc. doi:10.1089/big.2016.0047
Feldman, M., Friedler, S. A., Moeller, J., Scheidegger, C., & Venkatasubramanian, S. (2015). Certifying and removing disparate impact. In Proceedings of the 21th ACM SIGKDD International Conference on Knowledge Discovery and Data Mining. doi:10.1145/2783258.2783311
Friedler, S. A., Scheidegger, C., Venkatasubramanian, S., Choudhary, S., Hamilton, E. P., & Roth, D. (2019). A comparative study of fairness-enhancing interventions in machine learning. In Proceedings of the Conference on Fairness, Accountability, and Transparency. doi:10.1145/3287560.3287589
Fisher, R. A. (1970). Statistical Methods for Research Workers. Oliver & Boyd.
Jamil, T., Ly, A., Morey, R. D., Love, J., Marsman, M., & Wagenmakers, E. J. (2017). Default "Gunel and Dickey" Bayes factors for contingency tables. Behavior Research Methods, 49, 638-652. doi:10.3758/s13428-016-0739-8
Pessach, D. & Shmueli, E. (2022). A review on fairness in machine learning. ACM Computing Surveys, 55(3), 1-44. doi:10.1145/3494672
Picogna, F., de Swart, J., Kaya, H., & Wetzels, R. (2025). How to choose a fairness measure: A decision-making workflow for auditors. doi:10.31219/osf.io/cpxmf_v1
Zafar, M. B., Valera, I., Gomez Rodriguez, M., & Gummadi, K. P. (2017). Fairness beyond disparate treatment & disparate impact. In Proceedings of the 26th International Conference on World Wide Web. doi:10.1145/3038912.3052660
Examples
# Frequentist test of specificy parity
model_fairness(
data = compas,
protected = "Gender",
target = "TwoYrRecidivism",
predictions = "Predicted",
privileged = "Male",
positive = "yes",
metric = "sp"
)
Audit Sampling: Planning
Description
planning() is used to calculate a minimum sample size for
audit samples. It allows specification of statistical requirements for the
sample with respect to the performance materiality or the precision. The
function returns an object of class jfaPlanning that can be used with
associated summary() and plot() methods.
Usage
planning(
materiality = NULL,
min.precision = NULL,
expected = 0,
likelihood = c("poisson", "binomial", "hypergeometric"),
conf.level = 0.95,
N.units = NULL,
by = 1,
max = 5000,
prior = FALSE
)
Arguments
materiality |
a numeric value between 0 and 1 specifying the
performance materiality (i.e., the maximum tolerable misstatement in the
population) as a fraction. Can be |
min.precision |
a numeric value between 0 and 1 specifying the minimum
precision (i.e., the estimated upper bound minus the estimated most likely
error) as a fraction. Can be |
expected |
a numeric value between 0 and 1 specifying the expected
(tolerable) misstatements in the sample relative to the total sample size,
or a number (>= 1) specifying the expected (tolerable) number of
misstatements in the sample. It is advised to set this value conservatively
to minimize the probability of the observed misstatements in the sample
exceeding the expected misstatements, which would imply that insufficient
work has been done in the end and that additional samples are required.
This argument also facilitates sequential sampling plans since it can also
be a vector (e.g., |
likelihood |
a character specifying the likelihood of the data.
Possible options are |
conf.level |
a numeric value between 0 and 1 specifying the confidence level (i.e., 1 - audit risk / detection risk). |
N.units |
a numeric value larger than 0 specifying the total
number of units in the population. Required for the |
by |
an integer larger than 0 specifying the increment
between acceptable sample sizes (e.g., |
max |
an integer larger than 0 specifying the sample size at
which the algorithm terminates (e.g., |
prior |
a logical specifying whether to use a prior distribution,
or an object of class |
Details
This section elaborates on the available input options for the
likelihood argument and the corresponding conjugate prior
distributions used by jfa.
poisson: The Poisson distribution is an approximation of the binomial distribution. The Poisson distribution is defined as:f(\theta, n) = \frac{\lambda^\theta e^{-\lambda}}{\theta!}. The conjugate gamma(
\alpha, \beta) prior has probability density function:p(\theta; \alpha, \beta) = \frac{\beta^\alpha \theta^{\alpha - 1} e^{-\beta \theta}}{\Gamma(\alpha)}.
binomial: The binomial distribution is an approximation of the hypergeometric distribution. The binomial distribution is defined as:f(\theta, n, x) = {n \choose x} \theta^x (1 - \theta)^{n - x}. The conjugate beta(
\alpha, \beta) prior has probability density function:p(\theta; \alpha, \beta) = \frac{1}{B(\alpha, \beta)} \theta^{\alpha - 1} (1 - \theta)^{\beta - 1}.
hypergeometric: The hypergeometric distribution is defined as:f(x, n, K, N) = \frac{{K \choose x} {N - K \choose n - x}} {{N \choose n}}. The conjugate beta-binomial(
\alpha, \beta) prior (Dyer and Pierce, 1993) has probability mass function:f(x, n, \alpha, \beta) = {n \choose x} \frac{B(x + \alpha, n - x + \beta)}{B(\alpha, \beta)}.
Value
An object of class jfaPlanning containing:
conf.level |
a numeric value between 0 and 1 giving the confidence level. |
x |
a numeric value larger than, or equal to, 0 giving (the proportional sum of) the tolerable errors in the sample. |
n |
an integer larger than 0 giving the minimum sample size. |
n_staged |
in the case of a multi-stage sampling plan, an integer larger than 0 giving the minimum sample size per stage. |
ub |
a numeric value between 0 and 1 giving the expected upper bound. |
precision |
a numeric value between 0 and 1 giving the expected precision. |
p.value |
a numeric value giving the expected one-sided p-value. |
K |
if |
N.units |
an integer larger than 0 giving the number of units in the
population (only returned if |
materiality |
a numeric value between 0 and 1 giving the performance materiality if specified. |
min.precision |
a numeric value between 0 and 1 giving the minimum precision if specified. |
expected |
a numeric value larger than, or equal to, 0 giving the expected misstatement input. |
likelihood |
a character indicating the likelihood. |
errorType |
a character indicating the expected misstatements input. |
iterations |
an integer giving the number of iterations of the algorithm. |
prior |
if a prior distribution is specified, an object of class
|
posterior |
if a prior distribution is specified, an object of class
|
Author(s)
Koen Derks, k.derks@nyenrode.nl
References
Derks, K., de Swart, J., van Batenburg, P., Wagenmakers, E.-J., & Wetzels, R. (2021). Priors in a Bayesian audit: How integration of existing information into the prior distribution can improve audit transparency and efficiency. International Journal of Auditing, 25(3), 621-636. doi:10.1111/ijau.12240
Derks, K., de Swart, J., Wagenmakers, E.-J., Wille, J., & Wetzels, R. (2021). JASP for audit: Bayesian tools for the auditing practice. Journal of Open Source Software, 6(68), 2733. doi:10.21105/joss.02733
Dyer, D. and Pierce, R.L. (1993). On the choice of the prior distribution in hypergeometric sampling. Communications in Statistics - Theory and Methods, 22(8), 2125-2146. doi:10.1080/03610929308831139
See Also
auditPrior
selection
evaluation
Examples
# Classical planning
planning(materiality = 0.03, expected = 0)
# Classical two-stage planning
planning(materiality = 0.03, expected = c(1, 0))
# Bayesian planning using a default prior
planning(materiality = 0.03, prior = TRUE)
# Bayesian planning using a custom prior
prior <- auditPrior(method = "impartial", materiality = 0.05)
planning(materiality = 0.05, prior = prior)
Data Auditing: Repeated Values Test
Description
This function analyzes the frequency with which values get repeated within a set of numbers. Unlike Benford's law, and its generalizations, this approach examines the entire number at once, not only the first or last digit(s).
Usage
repeated_test(
x,
check = c("last", "lasttwo", "all"),
method = c("af", "entropy"),
samples = 2000
)
Arguments
x |
a numeric vector of values from which the digits should be analyzed. |
check |
which digits to shuffle during the procedure. Can be
|
method |
which statistics is used. Defaults to |
samples |
how many samples to use in the bootstraping procedure. |
Details
To determine whether the data show an excessive amount of bunching,
the null hypothesis that x does not contain an unexpected amount of
repeated values is tested against the alternative hypothesis that x
has more repeated values than expected. The statistic can either be the
average frequency (AF = sum(f_i^2)/sum(f_i)) of the data or the
entropy (E = - sum(p_i * log(p_i)), with p_i=f_i/n) of the
data. Average frequency and entropy are highly correlated, but the average
frequency is often more interpretable. For example, an average frequency of
2.5 means that, on average, your observations contain a value that appears
2.5 times in the data set.To quantify what is expected, this test requires
the assumption that the integer portions of the numbers are not associated
with their decimal portions.
Value
An object of class jfaRv containing:
x |
input data. |
frequencies |
frequencies of observations in |
samples |
vector of simulated samples. |
integers |
counts for extracted integers. |
decimals |
counts for extracted decimals. |
n |
the number of observations in |
statistic |
the value the average frequency or entropy statistic. |
p.value |
the p-value for the test. |
cor.test |
correlation test for the integer portions of the number versus the decimals portions of the number. |
method |
method used. |
check |
checked digits. |
data.name |
a character string giving the name(s) of the data. |
Author(s)
Koen Derks, k.derks@nyenrode.nl
References
Simohnsohn, U. (2019, May 25). Number-Bunching: A New Tool for Forensic Data Analysis. Retrieved from https://datacolada.org/77.
See Also
Examples
set.seed(1)
x <- rnorm(50)
# Repeated values analysis shuffling last digit
repeated_test(x, check = "last", method = "af", samples = 2000)
Retailer Group Audit
Description
Sample outcomes summarized per branch from an audit of a retail company consisting of 20 branches.
Usage
data(retailer)
Format
A data frame with 20 rows and 5 variables.
- stratum
branch/stratum number.
- items
total number of items in each branch.
- samples
number of items in sample per branch.
- errors
number of errors in sample per branch.
Source
Derks, K., de Swart, J., & Wetzels, R. (2022). Een Bayesiaanse blik op gestratificeerde steekproeven heeft voordelen voor de auditor. Maandblad voor Accountancy en Bedrijfseconomie, 96(1/2), 37-46. doi:10.5117/mab.96.78836
Examples
data(retailer)
Factory Workers' use of Hand Sanitizer
Description
Data from a study on factory workers' use of hand sanitizer. Sanitizer use was measured to a 100th of a gram.
Usage
data(sanitizer)
Format
A data frame with 1600 rows and 1 variable.
Source
http://datacolada.org/appendix/74/
References
[Retracted] Li, M., Sun, Y., & Chen, H. (2019). The decoy effect as a nudge: Boosting hand hygiene with a worse option. Psychological Science, 30, 139–149.
Examples
data(sanitizer)
Audit Sampling: Selection
Description
selection() is used to perform statistical selection of
audit samples. It offers flexible implementations of the most common audit
sampling algorithms for attributes sampling and monetary unit sampling. The
function returns an object of class jfaSelection that can be used with
the associated summary() method.
Usage
selection(
data,
size,
units = c("items", "values"),
method = c("interval", "cell", "random", "sieve"),
values = NULL,
order = NULL,
decreasing = FALSE,
randomize = FALSE,
replace = FALSE,
start = 1
)
Arguments
data |
a data frame containing the population data. |
size |
an integer larger than 0 specifying the number of units to
select. Can also be an object of class |
units |
a character specifying the type of sampling units. Possible
options are |
method |
a character specifying the sampling algorithm. Possible
options are |
values |
a character specifying the name of a column in |
order |
a character specifying the name of a column in |
decreasing |
a logical specifying whether to order the items from
smallest to largest. Only used if |
randomize |
a logical specifying if items should be randomly shuffled
prior to selection. Note that |
replace |
a logical specifying if sampling units should be selected
with replacement. Only used for method |
start |
an integer larger than 0 specifying index of the unit that
should be selected. Only used for method |
Details
This section elaborates on the possible options for the units
argument:
items: In attributes sampling each item in the population is a sampling unit. An item with a book value of $5000 is therefore equally likely to be selected as an item with a book value of $500.values: In monetary unit sampling each monetary unit in the population is a sampling unit. An item with a book value of $5000 is therefore ten times more likely to be selected as an item with a book value of $500.
This section elaborates on the possible options for the
method argument:
interval: In fixed interval sampling the sampling units are divided into a number of equally large intervals. In each interval, a single sampling unit is selected according to a fixed starting point (specified bystart).cell: In cell sampling the sampling units in the population are divided into a number (equal to the sample size) of equally large intervals. In each interval, a single sampling unit is selected randomly.random: In random sampling all sampling units are drawn with equal probability.sieve: In modified sieve sampling items are selected with the largest sieve ratio (Hoogduin, Hall, & Tsay, 2010).
Value
An object of class jfaSelection containing:
data |
a data frame containing the population data. |
sample |
a data frame containing the selected data sample. |
n.req |
an integer giving the requested sample size. |
n.units |
an integer giving the number of obtained sampling units. |
n.items |
an integer giving the number of obtained sample items. |
N.units |
an integer giving the number of sampling units in the population data. |
N.items |
an integer giving the number of items in the population data. |
interval |
if |
units |
a character indicating the type of sampling units. |
method |
a character indicating the sampling algorithm. |
values |
if |
start |
if |
data.name |
a character indicating the name of the population data. |
Author(s)
Koen Derks, k.derks@nyenrode.nl
References
Derks, K., de Swart, J., Wagenmakers, E.-J., Wille, J., & Wetzels, R. (2021). JASP for audit: Bayesian tools for the auditing practice. Journal of Open Source Software, 6(68), 2733. doi:10.21105/joss.02733
Hoogduin, L. A., Hall, T. W., & Tsay, J. J. (2010). Modified sieve sampling: A method for single-and multi-stage probability-proportional-to-size sampling. Auditing: A Journal of Practice & Theory, 29(1), 125-148. doi:10.2308/aud.2010.29.1.125
Leslie, D. A., Teitlebaum, A. D., & Anderson, R. J. (1979). Dollar-unit Sampling: A Practical Guide for Auditors. Copp Clark Pitman; Belmont, CA. ISBN: 9780773042780.
See Also
auditPrior
planning
evaluation
Examples
data("BuildIt")
# Select 100 items using random sampling
set.seed(1)
selection(data = BuildIt, size = 100, method = "random")
# Select 150 monetary units using fixed interval sampling
selection(
data = BuildIt, size = 150, units = "values",
method = "interval", values = "bookValue"
)
Sino Forest Corporation's Financial Statements.
Description
Financial statement numbers of Sino Forest Corporation's 2010 Report.
Usage
data(sinoForest)
Format
A data frame with 772 rows and 1 variable.
Source
https://cran.r-project.org/package=benford.analysis
References
Nigrini, M. J. (2012). Benford's Law: Application for Forensic Accounting, Auditing and Fraud Detection. Wiley and Sons: New Jersey.
Examples
data(sinoForest)