
naniar provides principled, tidy ways to summarise,
visualise, and manipulate missing data with minimal deviations from the
workflows in ggplot2 and tidy data. It does this by providing:
bind_shadow() and nabular()n_miss() and n_complete()pct_miss()and pct_complete()miss_var_summary() and
miss_var_table()miss_case_summary(),
miss_case_table()mcar_test() for Little’s
(1988) missing completely at random (MCAR) testgeom_miss_point()gg_miss_var()gg_miss_case()gg_miss_fct()For more details on the workflow and theory underpinning naniar, read the vignette Getting started with naniar.
For a short primer on the data visualisation available in naniar, read the vignette Gallery of Missing Data Visualisations.
For full details of the package, including
You can install naniar from CRAN:
install.packages("naniar")Or you can install the development version on github using
remotes:
# install.packages("remotes")
remotes::install_github("njtierney/naniar")Visualising missing data might sound a little strange - how do you
visualise something that is not there? One approach to visualising
missing data comes from ggobi and manet, which replaces
NA values with values 10% lower than the minimum value in
that variable. This visualisation is provided with the
geom_miss_point() ggplot2 geom, which we illustrate by
exploring the relationship between Ozone and Solar radiation from the
airquality dataset.
library(ggplot2)
ggplot(data = airquality,
aes(x = Ozone,
y = Solar.R)) +
geom_point()
#> Warning: Removed 42 rows containing missing values or values outside the scale range
#> (`geom_point()`).
ggplot2 does not handle these missing values, and we get a warning message about the missing values.
We can instead use geom_miss_point() to display the
missing data
library(naniar)
ggplot(data = airquality,
aes(x = Ozone,
y = Solar.R)) +
geom_miss_point()
geom_miss_point() has shifted the missing values to now
be 10% below the minimum value. The missing values are a different
colour so that missingness becomes pre-attentive. As it is a ggplot2
geom, it supports features like faceting and other ggplot features.
p1 <-
ggplot(data = airquality,
aes(x = Ozone,
y = Solar.R)) +
geom_miss_point() +
facet_wrap(~Month, ncol = 2) +
theme(legend.position = "bottom")
p1
naniar provides a data structure for working with missing data, the shadow matrix (Swayne and Buja, 1998). The shadow matrix is the same dimension as the data, and consists of binary indicators of missingness of data values, where missing is represented as “NA”, and not missing is represented as “!NA”, and variable names are kep the same, with the added suffix “_NA” to the variables.
head(airquality)
#> Ozone Solar.R Wind Temp Month Day
#> 1 41 190 7.4 67 5 1
#> 2 36 118 8.0 72 5 2
#> 3 12 149 12.6 74 5 3
#> 4 18 313 11.5 62 5 4
#> 5 NA NA 14.3 56 5 5
#> 6 28 NA 14.9 66 5 6
as_shadow(airquality)
#> # A tibble: 153 × 6
#> Ozone_NA Solar.R_NA Wind_NA Temp_NA Month_NA Day_NA
#> <fct> <fct> <fct> <fct> <fct> <fct>
#> 1 !NA !NA !NA !NA !NA !NA
#> 2 !NA !NA !NA !NA !NA !NA
#> 3 !NA !NA !NA !NA !NA !NA
#> 4 !NA !NA !NA !NA !NA !NA
#> 5 NA NA !NA !NA !NA !NA
#> 6 !NA NA !NA !NA !NA !NA
#> 7 !NA !NA !NA !NA !NA !NA
#> 8 !NA !NA !NA !NA !NA !NA
#> 9 !NA !NA !NA !NA !NA !NA
#> 10 NA !NA !NA !NA !NA !NA
#> # ℹ 143 more rowsBinding the shadow data to the data you help keep better track of the
missing values. This format is called “nabular”, a portmanteau of
NA and tabular. You can bind the shadow to the
data using bind_shadow or nabular:
bind_shadow(airquality)
#> # A tibble: 153 × 12
#> Ozone Solar.R Wind Temp Month Day Ozone_NA Solar.R_NA Wind_NA Temp_NA
#> <int> <int> <dbl> <int> <int> <int> <fct> <fct> <fct> <fct>
#> 1 41 190 7.4 67 5 1 !NA !NA !NA !NA
#> 2 36 118 8 72 5 2 !NA !NA !NA !NA
#> 3 12 149 12.6 74 5 3 !NA !NA !NA !NA
#> 4 18 313 11.5 62 5 4 !NA !NA !NA !NA
#> 5 NA NA 14.3 56 5 5 NA NA !NA !NA
#> 6 28 NA 14.9 66 5 6 !NA NA !NA !NA
#> 7 23 299 8.6 65 5 7 !NA !NA !NA !NA
#> 8 19 99 13.8 59 5 8 !NA !NA !NA !NA
#> 9 8 19 20.1 61 5 9 !NA !NA !NA !NA
#> 10 NA 194 8.6 69 5 10 NA !NA !NA !NA
#> # ℹ 143 more rows
#> # ℹ 2 more variables: Month_NA <fct>, Day_NA <fct>
nabular(airquality)
#> # A tibble: 153 × 12
#> Ozone Solar.R Wind Temp Month Day Ozone_NA Solar.R_NA Wind_NA Temp_NA
#> <int> <int> <dbl> <int> <int> <int> <fct> <fct> <fct> <fct>
#> 1 41 190 7.4 67 5 1 !NA !NA !NA !NA
#> 2 36 118 8 72 5 2 !NA !NA !NA !NA
#> 3 12 149 12.6 74 5 3 !NA !NA !NA !NA
#> 4 18 313 11.5 62 5 4 !NA !NA !NA !NA
#> 5 NA NA 14.3 56 5 5 NA NA !NA !NA
#> 6 28 NA 14.9 66 5 6 !NA NA !NA !NA
#> 7 23 299 8.6 65 5 7 !NA !NA !NA !NA
#> 8 19 99 13.8 59 5 8 !NA !NA !NA !NA
#> 9 8 19 20.1 61 5 9 !NA !NA !NA !NA
#> 10 NA 194 8.6 69 5 10 NA !NA !NA !NA
#> # ℹ 143 more rows
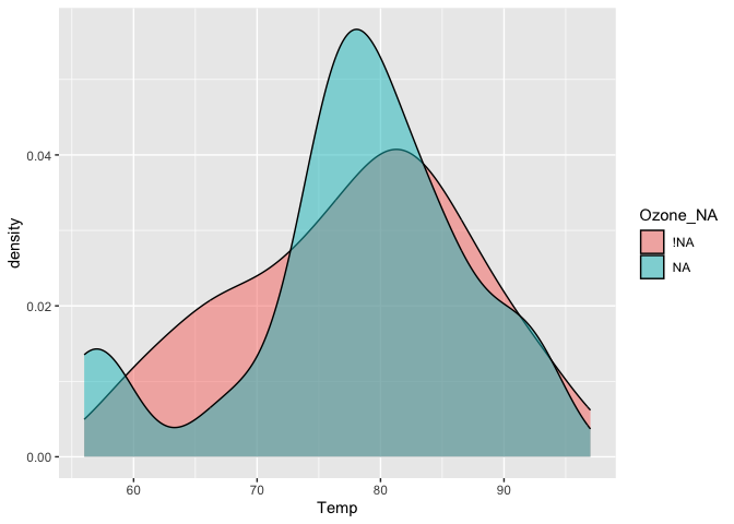
#> # ℹ 2 more variables: Month_NA <fct>, Day_NA <fct>Using the nabular format helps you manage where missing values are in your dataset and make it easy to do visualisations where you split by missingness:
airquality %>%
bind_shadow() %>%
ggplot(aes(x = Temp,
fill = Ozone_NA)) +
geom_density(alpha = 0.5)
And even visualise imputations
airquality %>%
bind_shadow() %>%
as.data.frame() %>%
simputation::impute_lm(Ozone ~ Temp + Solar.R) %>%
ggplot(aes(x = Solar.R,
y = Ozone,
colour = Ozone_NA)) +
geom_point()
#> Warning: Removed 7 rows containing missing values or values outside the scale range
#> (`geom_point()`).
Or perform an upset plot - to
plot of the combinations of missingness across cases, using the
gg_miss_upset function
gg_miss_upset(airquality)
naniar does this while following consistent principles that are easy to read, thanks to the tools of the tidyverse.
naniar also provides handy visualations for each variable:
gg_miss_var(airquality)
Or the number of missings in a given variable at a repeating span
gg_miss_span(pedestrian,
var = hourly_counts,
span_every = 1500)
You can read about all of the visualisations in naniar in the vignette Gallery of missing data visualisations using naniar.
naniar also provides handy helpers for calculating the number, proportion, and percentage of missing and complete observations:
n_miss(airquality)
#> [1] 44
n_complete(airquality)
#> [1] 874
prop_miss(airquality)
#> [1] 0.04793028
prop_complete(airquality)
#> [1] 0.9520697
pct_miss(airquality)
#> [1] 4.793028
pct_complete(airquality)
#> [1] 95.20697naniar provides numerical summaries of missing data, that follow a
consistent rule that uses a syntax begining with miss_.
Summaries focussing on variables or a single selected variable, start
with miss_var_, and summaries for cases (the initial
collected row order of the data), they start with
miss_case_. All of these functions that return dataframes
also work with dplyr’s group_by().
For example, we can look at the number and percent of missings in
each case and variable with miss_var_summary(), and
miss_case_summary(), which both return output ordered by
the number of missing values.
miss_var_summary(airquality)
#> # A tibble: 6 × 3
#> variable n_miss pct_miss
#> <chr> <int> <num>
#> 1 Ozone 37 24.2
#> 2 Solar.R 7 4.58
#> 3 Wind 0 0
#> 4 Temp 0 0
#> 5 Month 0 0
#> 6 Day 0 0
miss_case_summary(airquality)
#> # A tibble: 153 × 3
#> case n_miss pct_miss
#> <int> <int> <dbl>
#> 1 5 2 33.3
#> 2 27 2 33.3
#> 3 6 1 16.7
#> 4 10 1 16.7
#> 5 11 1 16.7
#> 6 25 1 16.7
#> 7 26 1 16.7
#> 8 32 1 16.7
#> 9 33 1 16.7
#> 10 34 1 16.7
#> # ℹ 143 more rowsYou could also group_by() to work out the number of
missings in each variable across the levels within it.
library(dplyr)
#>
#> Attaching package: 'dplyr'
#> The following objects are masked from 'package:stats':
#>
#> filter, lag
#> The following objects are masked from 'package:base':
#>
#> intersect, setdiff, setequal, union
airquality %>%
group_by(Month) %>%
miss_var_summary()
#> # A tibble: 25 × 4
#> # Groups: Month [5]
#> Month variable n_miss pct_miss
#> <int> <chr> <int> <num>
#> 1 5 Ozone 5 16.1
#> 2 5 Solar.R 4 12.9
#> 3 5 Wind 0 0
#> 4 5 Temp 0 0
#> 5 5 Day 0 0
#> 6 6 Ozone 21 70
#> 7 6 Solar.R 0 0
#> 8 6 Wind 0 0
#> 9 6 Temp 0 0
#> 10 6 Day 0 0
#> # ℹ 15 more rowsYou can read more about all of these functions in the vignette “Getting Started with naniar”.
naniar provides mcar_test() for Little’s
(1988) statistical test for missing completely at random (MCAR)
data. The null hypothesis in this test is that the data is MCAR, and the
test statistic is a chi-squared value. Given the high statistic value
and low p-value, we can conclude that the airquality data
is not missing completely at random:
mcar_test(airquality)
#> # A tibble: 1 × 4
#> statistic df p.value missing.patterns
#> <dbl> <dbl> <dbl> <int>
#> 1 35.1 14 0.00142 4Please note that this project is released with a Contributor Code of Conduct. By participating in this project you agree to abide by its terms.
geom_miss_* family to include categorical
variables, Bivariate plots: scatterplots, density overlaysnullabor
package)Firstly, thanks to Di Cook
for giving the initial inspiration for the package and laying down the
rich theory and literature that the work in naniar is built upon. Naming
credit (once again!) goes to Miles McBain. Among various
other things, Miles also worked out how to overload the missing data and
make it work as a geom. Thanks also to Colin Fay for helping me
understand tidy evaluation and for features such as
replace_to_na, miss_*_cumsum, and more.
naniar was previously named ggmissing and initially
provided a ggplot geom and some other visualisations.
ggmissing was changed to naniar to reflect the
fact that this package is going to be bigger in scope, and is not just
related to ggplot2. Specifically, the package is designed
to provide a suite of tools for generating visualisations of missing
values and imputations, manipulate, and summarise missing data.
…But why naniar?
Well, I think it is useful to think of missing values in data being
like this other dimension, perhaps like C.S.
Lewis’s Narnia - a different world, hidden away. You go inside, and
sometimes it seems like you’ve spent no time in there but time has
passed very quickly, or the opposite. Also, NAniar = na in
r, and if you so desire, naniar may sound like “noneoya” in an nz/aussie
accent. Full credit to @MilesMcbain for the name, and @Hadley for the rearranged
spelling.