Index of /ibiblio/CPAN/authors/id/D/DA/DAVIDNICO/ParsingPerl
Parent Directory
CHECKSUMS
Macrame-0.13.meta
Macrame-0.13.readme
Macrame-0.13.tar.gz
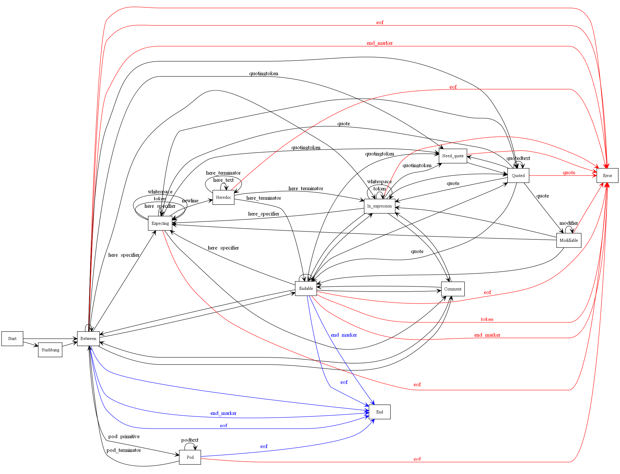
PerlState.png
PerlStateMachine.pl