Main Page   Namespace List   Class Hierarchy   Compound List   File List   Namespace Members   Compound Members   File Members  

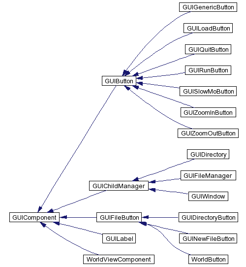
Construo Graphical Class Hierarchy

Go to the textual class hierarchy


Generated on Thu Jul 24 10:25:36 2003 for Construo by doxygen1.3-rc3